Situé en Ariège et plus précisément en Couserans, sur la commune d’USTOU dont elle est la partie haute, la station de Guzet est à 45 mn au sud de Saint Girons, à 135km de Toulouse, nichée dans une sapinière, à 1520m d’altitude.
L’hiver Guzet propose 29 pistes de descente tous niveaux : 7 pistes vertes, 9 bleues, 9 rouges et 4 noires, réparties sur 3 secteurs allant de 1100m à 2100m (soit 1000m de dénivelé). 130 canons à neige – un Snow Park (20 modules) – un boarder Cross – un stade de slalom - une luge d’été/hiver - une piste raquette.
Les 3 secteurs sont :
- Le Prat Mataou (1520m) là où ont été construits de nombreux petits chalets au milieu des sapins, là où est situé le bureau principal de l’ESF, la piste du baby et autres ;
- La combe de Guzet (1400m) avec le départ des télésièges, le bureau principal des remontées ;
- Le Fréchet plutôt adapté aux bons skieurs.
Guzet est un havre de paix et la station idéale des enfants dans un cadre nature sauvage et préservé magnifique.
L’été, Guzet est un fabuleux domaine de randonnées pour toute la famille, « rando petites jambes » proposant des promenades plus spécifiques pour les enfants, mais aussi la piscine municipale, la luge d’été, le dévalkart et autres activités.
Ne manquez pas non plus, les nombreux lacs d’altitude.
A proximité, la station thermale d’Aulus les bains offre, outre ses installations thermales, un espace trail reconnu puisqu’elle a été la 1ère station des Pyrénées à être labellisée dans ce domaine (parcours balisés, topos, km vertical etc.)
Un petit peu plus loin, les grands sites incontournables vous attendent ; cascade d’Ars près d’Aulus, le cirque glaciaire classé de Cagateille sur la belle commune d’Ustou , le site du Mont Vallier, seigneur du Couserans de 2838m d’altitude, Saint Lisier ( près de st Girons ) , qui aurait été fondée par les Romains et qui abrite des monuments tels que « le Palais des Evêques et N.D. de la Sède (XIIe, XVe, XVIIIe), la cathédrale Saint Lisier (XIe, XIIe, XVe, XVIIIe), le cloître roman (XIIe), le Trésor des évêques du Couserans, la Pharmacie de l’Hôtel-Dieu (XVIIIe). » (Information copiée sur le site de la mairie).
Il y a tant à découvrir dans ce beau Couserans, pour les amateurs de marche, de pêche, de canoë, d’équitation et pour ceux qui apprécient la bonne et saine nourriture : charcuterie, fromage, agneau d’Aulus, diverses confitures, miel, croustades et tant d’autres délicieuses gourmandises dont le beau marché de Saint Girons le samedi matin, vous donnera une idée.
Côté pratique :
- Au moment des saisons (soit environ du 15/20 décembre à presque fin mars + début juillet à fin août) : une épicerie à 1520 m (Vival) et une à 1400m (l’échoppe du Montagnard) sont ouvertes.
- L’hiver : 3 loueurs de skis sur le Prat Mataou - 1520 m (partenariat avec Souque Sport)
2 loueurs à Guzet 1400m
Quelques restaurants ouverts sur le Prat Mataou, à Guzet 1400 et le chalet de Beauregard ouvert en altitude.
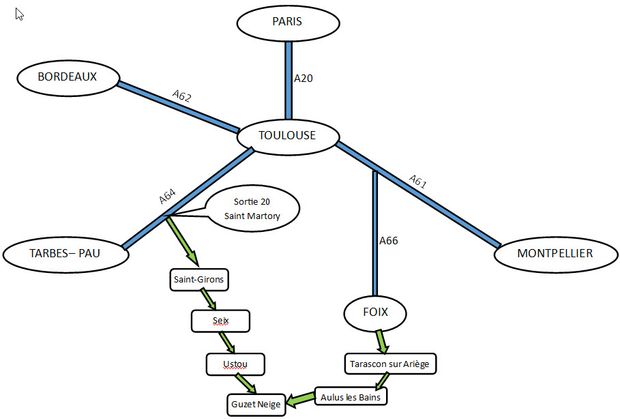
Quand on regarde sur une carte, cette station semble être l'une des plus proches de Toulouse à vol d'oiseau. Pourtant à partir de l'autoroute la plus proche (A64, sortie n°20 - Saint Matory) il faut encore rajouter 70 kilomètres de routes départementales pour y accéder, et c'est ce qui en fait son charme. En effet, elle est située en plein cœur de l'Ariège au sud-est de Saint Girons dans un espace sauvage totalement préservé.

ATTENTION : Les GPS ne tiennent pas compte de la fermeture du col et du domaine entre Vicdessos et Aulus les Bains durant l'hiver : ne pas s'engager sur cette route entre novembre et juin.
Avec ses nombreux petits chalets entourés de grands sapins, son architecture est différente des autres stations pyrénéennes. Ces chalets sont répartis entre le centre de Guzet et le hameau de Pra Mataou situé au-dessus, ces deux zones étant reliées ensemble par deux pistes de liaison ainsi qu'une navette.
Le domaine skiable est quant à lui composé de trois grands secteurs : celui de Pra Mataou entièrement dans la forêt, légèrement excentré par rapport aux deux autres avec un espace débutant et des pistes plutôt faciles. Ensuite on a celui de Guzet avec des pistes de tous niveaux et enfin celui de Freychet et ses grands espaces dégarnis de végétation, plutôt adapté aux bons skieurs. Au total on compte 40 kilomètres de pistes de ski alpin.
Pour les adeptes de sensations fortes, la station a mis à disposition un vaste Snowpark, un Boarder Cross ainsi qu'un stade de slalom qui raviront les plus téméraires.
A Guzet vous pouvez également pratiquer le ski de fond sur 3 kilomètres, la luge et les randonnées en raquette.


